北京人力资源服务行业协会
北京人力资源服务行业协会成立于1996年10月8日,是全国最早成立的省级人力资源服务行业协会。协会的宗旨是以人为本,发挥协会行业服务、行业代表、行业管理、行业协调、行业自律等职能,为会员提供满意服务,充分发挥桥梁纽带作用,维护和谋求会员及行业的合法权益,努力促进人力资源市场规范有序发展,为首都经济社会发展提供人力资源保障。
北京人力资源服务行业协会被北京市社会建设工作领导小组认定为市级“枢纽型”社会组织,负责人力资源领域相关社会组织的联系、服务和管理工作。
北京人力资源服务行业协会是全国省级人力资源服务行业协会联席会的会长单位。
20多年来,协会坚持以人为本,为会员提供满意服务的宗旨,一心一意谋发展,凝心聚力搞建设,业务拓展,工作延伸,服务深入,影响扩大,协会建设得到全面加强,在为机构建设服务,为行业发展服务,为首都经济社会发展服务上做出了积极地贡献。
协会制修订了人力资源服务地方标准,近300家人力资源服务机构通过等级评定,促进了首都人力资源服务行业健康有序发展;开展了人力资源培训,专业培训和资质培训质量明显提高,从业人员素质进一步提升;加强了诚信建设,制定了首都人力资源服务行业自律公约、服务机构和从业人员承诺书,182家人力资源服务机构被评为“诚信服务示范单位”,向全国推荐了7家“诚信服务示范机构”,规范了行业行为,营造了诚实守信的良好氛围;发挥了协会市级“枢纽型”社会组织联系、服务、管理会员组织的职能作用,使政府多项政策惠及行业和会员;与政府有关部门建立了工作协调制度,定期交流沟通,发挥了协会的桥梁纽带作用;建立了京津冀人力资源服务行业协调沟通制度,促进了三地人力资源服务业发展;加强了与国外同行的交流合作,学习借鉴先进的理念,推动首都人力资源服务业的发展;倡议发起成立了“省级人力资源服务行业协会联席会”,加强了交流研讨,达到了合作共赢、共同发展的目的;坚持开展理论研究,指导了首都人力资源工作实践;加强会员服务工作,深入了解会员诉求,努力提供帮助,协会凝聚力得到进一步增强;成立了王通讯人才工作室,聚集了一批国内知名的专家,发挥了专家在行业发展中的实践指导和理论支撑作用;人力资源经理工作委员会一切从服务会员出发组织活动,积极服务会员,助力企业发展;建立健全了各项规章制度,协会自身建设水平不断提高。
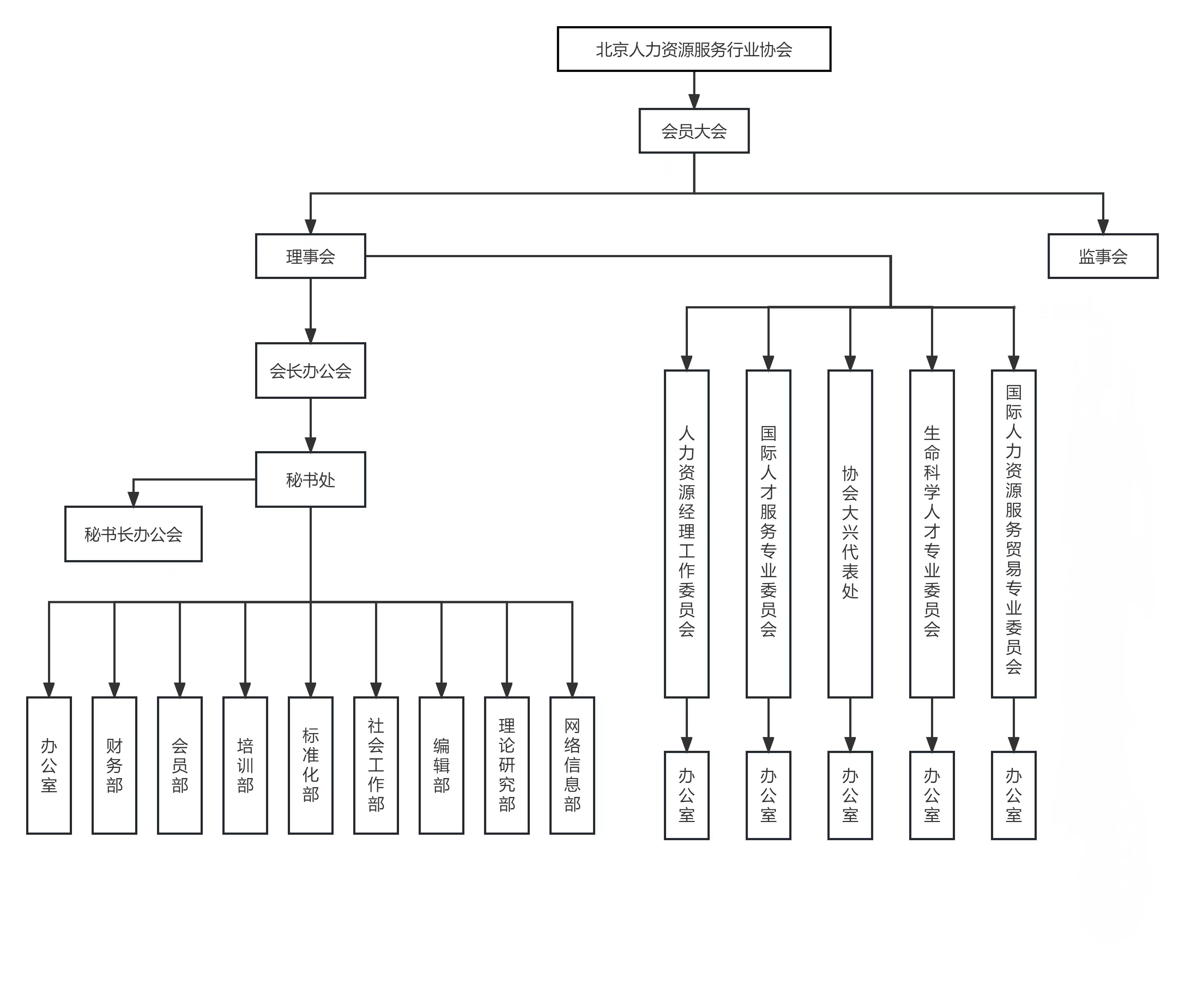
组织结构图:

